We use both experimental and computational tools to explore how cells choose their fate, with the ultimate goal of modulating cell state to reshape diseases such as cancer. We're always looking for new members who are excited to tackle these problems. We are located in the Geisel School of Medicine of Dartmouth College and the Dartmouth Cancer Center. We take graduate students through the Molecular and Cellular Biology (MCB) and Quantitative Biomedical Sciences (QBS) graduate programs.

Multiplexed assembly and annotation of synthetic biology constructs using long-read Nanopore sequencing

Multiplexed assembly and annotation of synthetic biology constructs using long-read Nanopore sequencing

Multiplexed assembly and annotation of synthetic biology constructs using long-read Nanopore sequencing

Simultaneous brain cell type and lineage determined by scRNA-seq reveals stereotyped cortical development

Simultaneous brain cell type and lineage determined by scRNA-seq reveals stereotyped cortical development

Mutations are acquired frequently, such that each cell’s genome inscribes its history of cell divisions. Common genomic alterations involve loss of heterozyg...

Single-cell lineage tracing of metastatic cancer reveals selection of hybrid EMT states

Single-cell lineage tracing of metastatic cancer reveals selection of hybrid EMT states

The underpinnings of cancer metastasis remain poorly understood, in part due to a lack of tools for probing their emergence at high resolution. Here we prese...

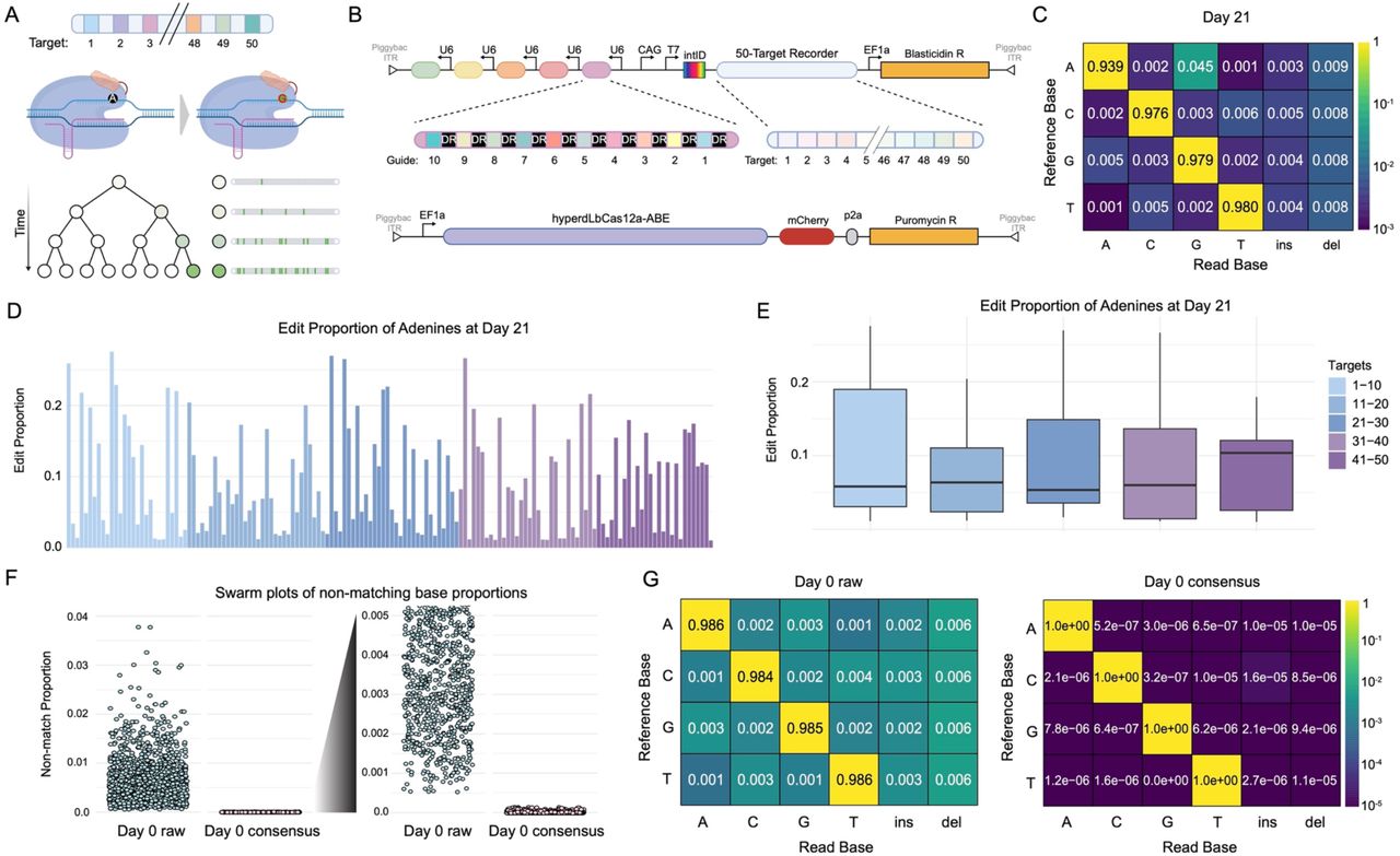
Estimation-of-cell-lineage-trees-by-maximum-likelihood-phylogenetics

Estimation-of-cell-lineage-trees-by-maximum-likelihood-phylogenetics

CRISPR technology has enabled cell lineage tracing for complex multicellular organisms through insertion-deletion mutations of synthetic genomic barcodes dur...

Emergence of neuronal diversity during vertebrate brain development

Emergence of neuronal diversity during vertebrate brain development

Neurogenesis comprises many highly regulated processes including proliferation, differentiation, and maturation. However, the transcriptional landscapes unde...

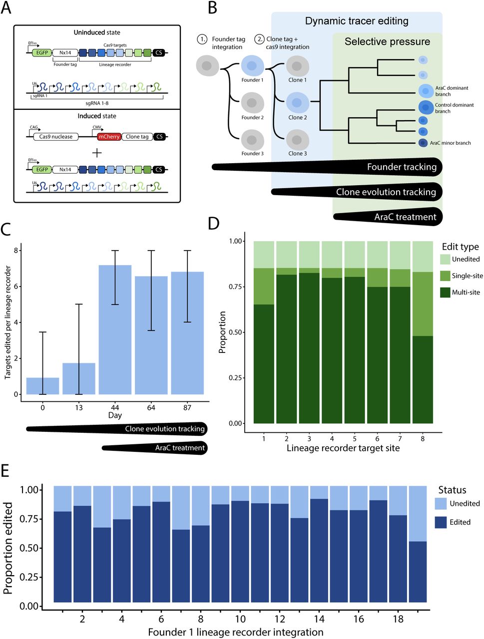
Recording development with single cell dynamic lineage tracing

Recording development with single cell dynamic lineage tracing

Every animal grows from a single fertilized egg into an intricate network of cell types and organ systems. This process is captured in a lineage tree: a diag...